







Overview
Overview
Overview
The Plus App is a cutting edge mobile application designed to streamline the process of purchasing physical gold coins offering a seamless and secure platform for their needs.
This App is one stop a solution for people in India for whom physical gold is not just a metal instead an emotion. In India people have many sentiments related to gold. For different people it has different symbolic value. It can symbolise love, marriages, savings, custom.
The Plus App is a cutting edge mobile application designed to streamline the process of purchasing physical gold coins offering a seamless and secure platform for their needs.
This App is one stop a solution for people in India for whom physical gold is not just a metal instead an emotion. In India people have many sentiments related to gold. For different people it has different symbolic value. It can symbolise love, marriages, savings, custom.
Approach
Approach
Approach
My approach focuesd on user-centric design, ensuring a seamless and secure experience. Prioritised intuitive navigation, transparent pricing, and robust security measures. Integration of real-time gold prices, easy payment options, and personalised recommendations which enhanced user satisfaction. Continuous user feedback and iterative improvements which helped in refining the app's usability and effectiveness.
My approach focuesd on user-centric design, ensuring a seamless and secure experience. Prioritised intuitive navigation, transparent pricing, and robust security measures. Integration of real-time gold prices, easy payment options, and personalised recommendations which enhanced user satisfaction. Continuous user feedback and iterative improvements which helped in refining the app's usability and effectiveness.


Plus App
Highlights
Highlights
50k+ Indian homemakers
saving with plus
Launched Pilot in Jan 2023
2500+ Jewellers onboarded
Visit company profile
Challenge
Challenge
The application was not intuitive and the user flow was not clear. User conversion rates
and engagement was low because of lack of discoverability of features. It has broken
user experience also no user awareness at the same time.
The application was not intuitive and the user flow was not clear. User conversion rates
and engagement was low because of lack of discoverability of features. It has broken
user experience also no user awareness at the same time.
The application was not intuitive and the user flow was not clear.
User conversion rates and engagement was low because of lack
of discoverability of features. It has broken user experience also
no user awareness at the same time.
Impact
Impact
User Downloads - 50K+
User Acquisition - 4.4x
Engagement Rate - Increased by 30%
User Downloads - 50K+
User Acquisition - 4.4x
Engagement Rate - Increased by 30%
User Downloads - 50K+
User Acquisition - 4.4x
Engagement Rate - Increased by 30%
Problem Areas
Incorporating a seamless and secure platform for their needs .
Improving user engagement and conversion rates.
Enhancing user navigation for easy access of the app by the users.
Making the design more user-centric and hence enhancing user satisfaction.
As there was no style/brand guideline for the organisation. Therefore, the
app looked like a mess not following design principles.
Incorporating a seamless and secure platform for their needs .
Improving user engagement and conversion rates.
Enhancing user navigation for easy access of the app by the users.
Making the design more user-centric and hence enhancing user satisfaction.
As there was no style/brand guideline for the organisation. Therefore, the
app looked like a mess not following design principles.

The Process
The Process
I followed double diamond strategy for understanding design problems and communicating solutions. The Double Diamond
model serves as a visual representation and guide for the design process.
I followed double diamond strategy for understanding design problems and
communicating solutions. The Double Diamond model serves as a visual representation
and guide for the design process.
I followed double diamond strategy for understanding design problems and communicating
solutions. The Double Diamond model serves as a visual representation and guide for the
design process.



Secondary Research: Heuristic Evaluation
Used NN group's 10 points to evaluate heuristics in the existing design to revamp the product
Secondary Research: Heuristic Evaluation
Used NN group's 10 points to evaluate heuristics in the existing design to revamp
the product



User Control and Freedom
User Control and Freedom
Plus app has insufficient options for users to undo or correct actions, leading to frustration, especially in culturally diverse contexts like India.
Plus app has insufficient options for users to undo or correct actions, leading to frustration, especially in culturally diverse contexts like India.
Recognition rather
than Recall
Recognition rather than Recall
Lack of intuitive cues or prompts, expecting users to remember complex steps or information, which may not align with diverse literacy levels in India.
Lack of intuitive cues or prompts, expecting users to remember complex steps or information, which may not align with diverse literacy levels in India.
Consistency and Standards
Consistency and Standards
There are inconsistencies in interface elements like spacing, color, shapes and sizes of icons, etc. across different sections of the application, causing confusion and cognitive load.
There are inconsistencies in interface elements like spacing, color, shapes and sizes of icons, etc. across different sections of the application, causing confusion and cognitive load.
Flexibility and
Efficiency of Use
Flexibility and Efficiency of Use
Limited customisation options or shortcuts, disregarding the varied preferences and needs of Indian users.
Limited customisation options or shortcuts, disregarding the varied preferences and needs of Indian users.
Error Prevention
Error Prevention
Absence of warnings or confirmations before irreversible actions, resulting in accidental data loss or unintended consequences.
Absence of warnings or confirmations before irreversible actions, resulting in accidental data loss or unintended consequences.
Help and Documentation
Help and Documentation
Insufficient help resources, leaving users without guidance in navigating the application's features and functionalities.
Insufficient help resources, leaving users without guidance in navigating the application's features and functionalities.
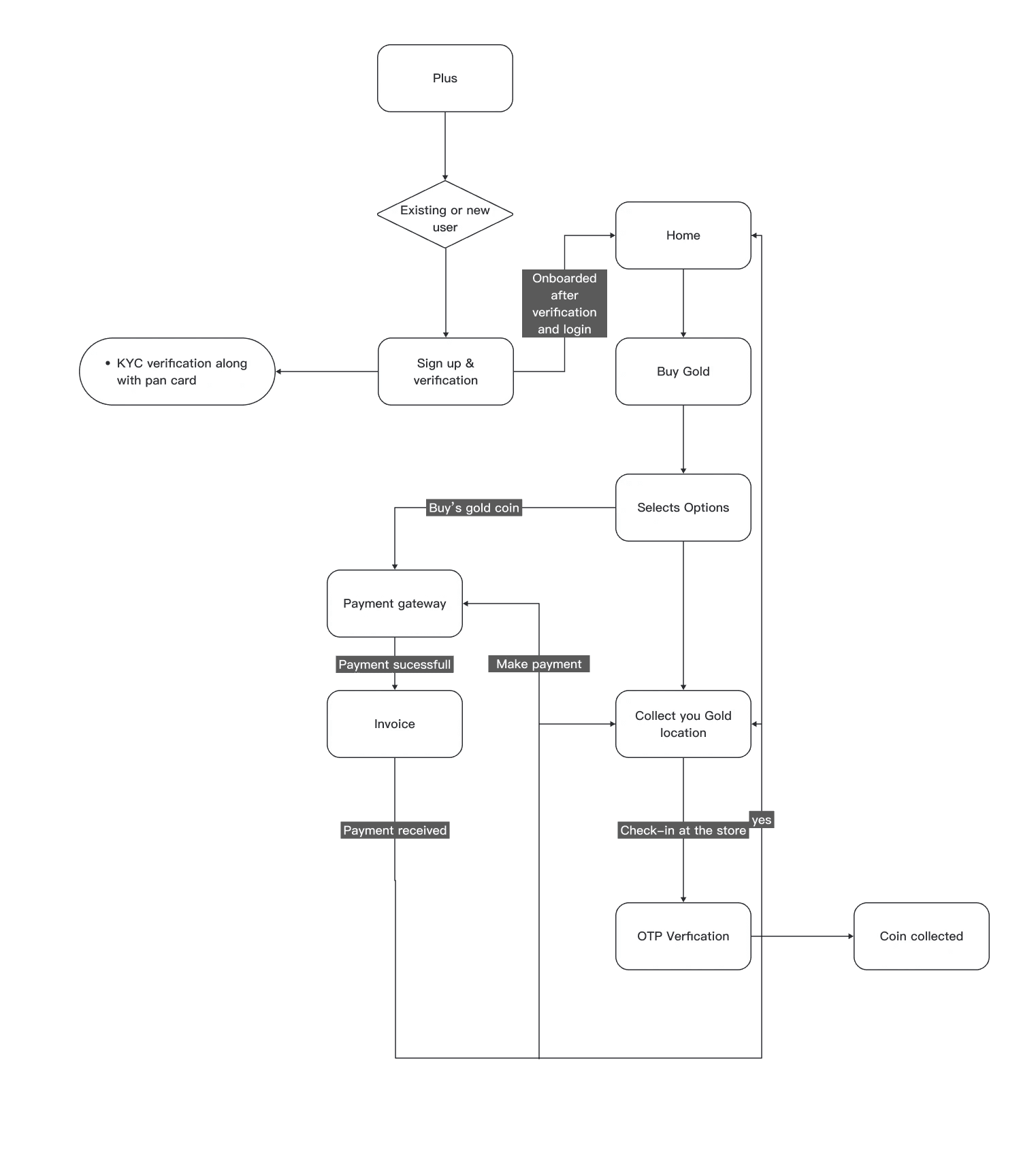
Existing User Flow
Existing User Flow



Primary Research
Primary Research
User Interviews and Survey
User Interviews and Survey






What users say
What users say
I would like to buy the gold from my family jeweller only
I would like to buy the gold from my family jeweller only
As a rural resident of India, I want a simple and accessible way to purchase gold coins through a local vendor or community-based platform, providing me with a valuable asset for financial security
As a rural resident of India, I want a simple and accessible way to purchase gold coins through a local vendor or community-based platform, providing me with a valuable asset for financial security
Because of trust issues I will go to my family jeweller only to collect gold coin
Because of trust issues I will go to my family jeweller only to collect gold coin
I want a platform to purchase gold coins as wedding gifts for our loved ones as a shagun
I want a platform to purchase gold coins as wedding gifts for our loved ones as a shagun
As a digitally hesitant senior citizen in India, I want personalised assistance and guidance through a trusted platform for buying gold coins, ensuring a smooth and secure transaction process tailored to my needs and preferences
As a digitally hesitant senior citizen in India, I want personalised assistance and guidance through a trusted platform for buying gold coins, ensuring a smooth and secure transaction process tailored to my needs and preferences
As a user in Hyderabad, I want to explore special offers or discounts on physical gold coins during festive occasions like Diwali or Dhanteras, allowing me to make the most of my investment opportunities
As a user in Hyderabad, I want to explore special offers or discounts on physical gold coins during festive occasions like Diwali or Dhanteras, allowing me to make the most of my investment opportunities
I buy gold coin on festivals to bring goddess Lakshmi home
I buy gold coin on festivals to bring goddess Lakshmi home
Gold coin for me is like a tangible asset for my future financial goals
Gold coin for me is like a tangible asset for my future financial goals
As a retired individual in India, I want a user-friendly website for buying gold coins, so I can diversify my investment portfolio and safeguard my savings against inflation
As a retired individual in India, I want a user-friendly website for buying gold coins, so I can diversify my investment portfolio and safeguard my savings against inflation
Affinity Mapping
Affinity Mapping



User Pain Points
User Pain Points
Lack of awareness on how to buy physical gold online
No flexibility to choose their preferred store
No payment process or confirmation page
No flexibility for selecting the product variant
No clear user flow
Trust and security issues to invest such an amount
Getting frustrated because the help is not helping
No option for feedback
Risk of cyberattacks or fraud
Inadequate customer support channels
Unclear Pricing and Fees
Limited payment options
Lack of awareness on how to buy physical gold online
No flexibility to choose their preferred store
No payment process or confirmation page
No flexibility for selecting the product variant
No clear user flow
Trust and security issues to invest such an amount
Getting frustrated because the help is not helping
No option for feedback
Risk of cyberattacks or fraud
Inadequate customer support channels
Unclear Pricing and Fees
Limited payment options



How might we?
How might we?
HMW build user trust via transparent communication and feedback channels?
HMW personalise app experiences based on user preferences?
HMW streamline checkout boosting purchase completion?
HMW educate users on gold investments within the app?
HMW use tech for real-time gold updates aiding user decisions?
HMW offer diverse payment methods to suit users financial needs?
HMW provide clear gold coin details for easy understanding?
HMW enhance gold coin browsing for a smoother shopping journey?
HMW boost app security to reassure users about their transactions?
HMW simplify purchasing gold coins in our app for users with varied digital skills?
HMW build user trust via transparent communication and feedback channels?
HMW personalise app experiences based on user preferences?
HMW streamline checkout boosting purchase completion?
HMW educate users on gold investments within the app?
HMW use tech for real-time gold updates aiding user decisions?
HMW offer diverse payment methods to suit users financial needs?
HMW provide clear gold coin details for easy understanding?
HMW enhance gold coin browsing for a smoother shopping journey?
HMW boost app security to reassure users about their transactions?
HMW simplify purchasing gold coins in our app for users with varied digital skills?
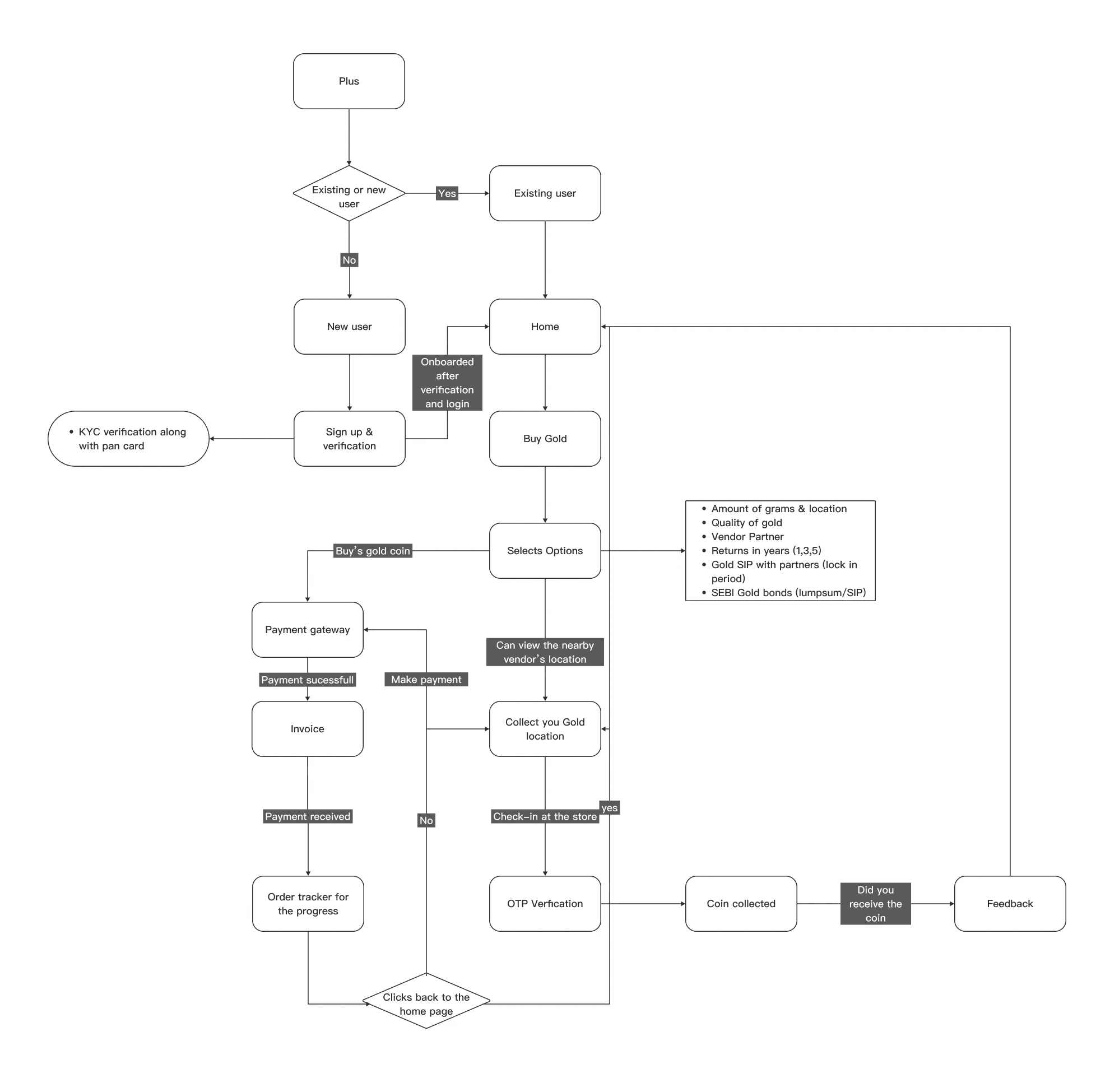
Proposed - User Journey
Proposed - User Journey
Modifying the existing user journey as per the inputs collated from primary and secondary research.
Modifying the existing user journey as per the inputs collated from primary and
secondary research.


Wireframes
Wireframes
Implementation of few new features:-
• Feature to select quality and purity of gold i.e., 18 carat, 22 carat and 24 carat
• Providing appropriate responses for help option and incorporating customer support option
• Providing secure payment pathway
• Providing tips for user before buying the gold
• Provided error messages
• Warnings if some payment or step is invalid with simple explanation
• Providing clear pricing details
• Giving the flexibility for the user to check the nearby jewellers and choose which jeweller to buy from
• Onboarding local family jewellers on the app for more business and earnings and providing them discounts
Implementation of few new features:-
• Feature to select quality and purity of gold i.e., 18 carat, 22 carat and 24 carat
• Providing appropriate responses for help and incorporating customer support option
• Providing secure payment pathway
• Providing tips for user before buying the gold
• Provided error messages
• Warnings if some payment or step is invalid with simple explanation
• Providing clear pricing details
• Giving the flexibility for the user to check the nearby jewellers and choose
which jeweller to buy from
• Onboarding local family jewellers on the app for more business and earnings and
providing them discounts


Design Style
Design Style
Since there was no dedicated design style and Design systems. So, I created a partial part of the guideline and design system
to maintain design consistency across the product.
Since there was no dedicated design style and Design systems. So, I created a partial
part of the guideline and design system to maintain design consistency across the product.


Final Design
Final Design
Now making the wireframes into high fidelity UI screens integrating all the reasearch input as first design draft.
Now making the wireframes into high fidelity UI screens integrating all the research input as a first
design draft.
Now making the wireframes into high fidelity UI screens integrating all the reasearch input as first design draft.













Conclusion
Conclusion
"Our revamped Plus App now embodies our mission. Experience the essence of our work through our fresh visual language. Dive into a delightful journey that truly reflects our editorial endeavours."
"Our revamped Plus App now embodies our mission. Experience the essence of our work through our fresh visual language. Dive into a delightful journey that truly reflects our editorial endeavours."


Aditya Kakde
Aditya Kakde
Chief Product Officer
Chief Product Officer
© aparnaprf@2024
© aparnaprf@2024